elecena.pl

17-V, 3-A, 1.4-MHz synchronous step-down voltage regulator

Texas Instruments

17-V, 3-A, 1.4-MHz synchronous step-down voltage regulator RSS Sample
  • Darmowa próbka
MPN:
TPS563240
Producent:
TEXAS INSTRUMENTS
Dodany do bazy:
Ostatnio widziany:

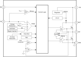
The TPS563240 is a simple, easy-to-use, 3-A synchronous step-down regulator in SOT-23 package. The peak transient output current can be 3.5 A.

The devices are optimized to operate with minimum external component counts and also optimized to achieve low standby current.

This switching regulator employs D-CAP3 mode control providing a fast transient response and supporting both low-equivalent series resistance (ESR) output capacitors such as specialty polymer and ultra-low ESR ceramic capacitors with no external compensation components.

TPS563240 operates in pulse skip mode, which maintains high efficiency during light load operation. The TPS563240 maintain Fsw over 25-kHz under light load condition. The TPS563240 is available in a 6-pin 1.6-mm × 2.9-mm SOT (DDC) package, and specified from a –40°C to 125°C junction temperature.

Elecena nie prowadzi sprzedaży elementów elektronicznych, ani w niej nie pośredniczy.

Produkt pochodzi z oferty sklepu