elecena.pl

26-V, 350-kHz, bi-directional, high-precision current sense amplifier in ultra-small SOT-563 package

Texas Instruments

26-V, 350-kHz, bi-directional, high-precision current sense amplifier in ultra-small SOT-563 package RSS Sample
  • Darmowa próbka
MPN:
INA185
Producent:
TEXAS INSTRUMENTS
Dodany do bazy:
Ostatnio widziany:

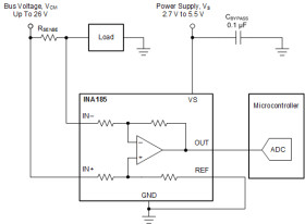
The INA185 current sense amplifier is designed for use in cost-sensitive space constrained applications. This device is a bidirectional, current-sense amplifier (also called a current-shunt monitor) that senses the voltage drop across a current-sense resistor at common-mode voltages from –0.2 V to +26 V, independent of the supply voltage. The INA185 integrates a matched resistor gain network in four, fixed-gain device options: 20 V/V, 50 V/V, 100 V/V, or 200 V/V. This matched gain resistor network minimizes gain error and reduces the temperature drift.

The INA185 operates from a single 2.7-V to 5.5-V power supply. The device draws a maximum supply current of 260 µA and features high slew rate and bandwidth making this device an excellent choice for many power-supply and motor-control applications.

The INA185 is available in an industry standard SC70 package and low profile 6-pin, SOT-563 package. The SOT-563 package has a body size of size of only 2.56 mm2, including the device pins. All device options are specified over the extended operating temperature range of –40°C to +125°C.

Elecena nie prowadzi sprzedaży elementów elektronicznych, ani w niej nie pośredniczy.

Produkt pochodzi z oferty sklepu