AEC-Q100, 36V, bi-directional, 550kHz, 4V/µs, high-precision current sense amp w/ window comparator
Texas Instruments
RSS
Sample
- Darmowa próbka
- MPN:
- INA303-Q1
- Producent:
- TEXAS INSTRUMENTS
- Dodany do bazy:
- Ostatnio widziany:
Sugerowane produkty dla ina302
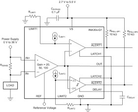
The INA302-Q1 and INA303-Q1 (INA30x-Q1) devices feature a high common-mode, bidirectional, current-sensing amplifier and two high-speed comparators to detect out-of-range current conditions. The INA302-Q1 comparators are configured to detect and respond to overcurrent conditions. The INA303-Q1 comparators are configured to respond to both overcurrent and undercurrent conditions in a windowed configuration. These devices feature an adjustable limit threshold range for each comparator set using an external limit-setting resistor. These current-shunt monitors can measure differential voltage signals on common-mode voltages that can vary from –0.1 V up to +36 V, independent of the supply. In addition, these devices will survive with common-mode voltages as high as 40 V.
The open-drain alert outputs can be configured to operate in either a transparent mode (output status follows the input state), or in a latched mode (alert output is cleared when the latch is reset). The alert response time for comparator 1 is under 1 µs, and the alert response for comparator 2 is set through an external capacitor ranging from 2 µs to 10 s.
These devices operate from a single 2.7-V to 5.5-V supply, drawing a maximum supply current of 950 µA. The devices are specified over the extended operating temperature range of –40°C to +125°C, and are available in a 14-pin TSSOP package.
Elecena nie prowadzi sprzedaży elementów elektronicznych, ani w niej nie pośredniczy.
Produkt pochodzi z oferty sklepu Texas Instruments