elecena.pl

Single Phase Step-Down DC/DC Controller with Digital Power System Management

Analog Devices

Single Phase Step-Down DC/DC Controller with Digital Power System Management RSS Sample
  • Darmowa próbka
MPN:
LTC3883 LTC3883-1
Producent:
ANALOG DEVICES
Dodany do bazy:
Ostatnio widziany:
Zmiana ceny:
-100% (21.01.2025)
Poprzednia cena:
5.75

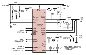
The LTC3883/LTC3883-1 are PolyPhase capable DC/DC synchronous step-down switching regulator controllers with a PMBus compliant serial interface. The controllers use a constant frequency, current mode architecture that is supported by the LTPowerPlay™ software development tool with graphical user interface (GUI).

Switching frequency, output voltage, and device address can be programmed using external configuration resistors. Additionally, parameters can be set via the digital interface or stored in on-chip EEPROM.

The LTC3883/LTC3883-1 can be configured for Burst Mode® operation, discontinuous (pulse-skipping) mode or continuous inductor current mode. The LTC3883 incorporates an internal 5V linear regulator while the LTC3883-1 uses an external 5V supply for minimum power loss.

The LTC3883/LTC3883-1 are available in a 32-lead 5mm × 5mm QFN package.

Applications

* High Current Distributed Power Systems

* Telecom Systems

* Intelligent Energy Efficient Power Regulation

* PMBus/I2C Compliant Serial Interface

* Telemetry Read-Back Includes VIN, IIN, VOUT, IOUT, Temperature and Faults

* Programmable Voltage, Current Limit, Digital Soft-Start/Stop, Sequencing, Margining, OV/UV/OC and Frequency Synchronization (250kHz to 1MHz)

* ±0.5% Output Voltage Accuracy over Temperature

* Integrated 16-Bit ADC and 12-Bit DAC

* Integrated High Side Current Sense Amplifier

* Internal EEPROM with ECC and Fault Logging

* Integrated N-Channel MOSFET Gate Drivers

Elecena nie prowadzi sprzedaży elementów elektronicznych, ani w niej nie pośredniczy.

Produkt pochodzi z oferty sklepu