elecena.pl

5.5-65V Wide Vin, Current Mode Synchronous Buck Controller with Analog Current Monitor

Texas Instruments

5.5-65V Wide Vin, Current Mode Synchronous Buck Controller with Analog Current Monitor RSS Sample
  • Darmowa próbka
MPN:
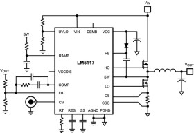
LM5117
Producent:
TEXAS INSTRUMENTS
Dodany do bazy:
Ostatnio widziany:

The LM5117 is a synchronous buck controller intended for step-down regulator applications from a high voltage or widely varying input supply. The control method is based upon current mode control utilizing an emulated current ramp. Current mode control provides inherent line feed-forward, cycle-by-cycle current limiting and ease of loop compensation. The use of an emulated control ramp reduces noise sensitivity of the pulse-width modulation circuit, allowing reliable control of very small duty cycles necessary in high input voltage applications.

The operating frequency is programmable from 50 kHz to 750 kHz. The LM5117 drives external high-side and low-side NMOS power switches with adaptive dead-time control. A user-selectable diode emulation mode enables discontinuous mode operation for improved efficiency at light load conditions. A high voltage bias regulator that allows external bias supply further improves efficiency. The LM5117’s unique analog telemetry feature provides average output current information. Additional features include thermal shutdown, frequency synchronization, hiccup mode current limit, and adjustable line undervoltage lockout.

Elecena nie prowadzi sprzedaży elementów elektronicznych, ani w niej nie pośredniczy.

Produkt pochodzi z oferty sklepu