14-Bit, 3-GSPS, RF-Sampling Wideband Receiver and Feedback IC
Texas Instruments
RSS
Sample
- Darmowa próbka
- MPN:
- ADC31RF80
- Producent:
- TEXAS INSTRUMENTS
- Dodany do bazy:
- Ostatnio widziany:
Sugerowane produkty dla adc31rf80
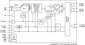
The ADC31RF80 device is a 14-bit, 3-GSPS, single-channel telecom receiver and feedback device that supports RF sampling with input frequencies up to 4 GHz and beyond. Designed for high signal-to-noise ratio (SNR), the ADC31RF80 delivers a noise spectral density of –155 dBFS/Hz as well as dynamic range over a large input frequency range. The buffered analog input with on-chip termination provides uniform input impedance across a wide frequency range and minimizes sample-and-hold glitch energy.
The ADC31RF80 comes with a dual-band, digital down-converter (DDC) with up to three independent, 16-bit numerically-controlled oscillators (NCOs) per DDC for phase-coherent frequency hopping. Additionally, the ADC is equipped with front-end peak and RMS power detectors and alarm functions to support external automatic gain control (AGC) algorithms.
The ADC31RF80 supports the JESD204B serial interface with subclass 1-based deterministic latency using data rates up to 12.5 Gbps with up to four lanes. The device is offered in a 72-pin VQFN package (10 mm × 10 mm) and supports the industrial temperature range (–40°C to +85°C).
Elecena nie prowadzi sprzedaży elementów elektronicznych, ani w niej nie pośredniczy.
Produkt pochodzi z oferty sklepu Texas Instruments