elecena.pl

Low power (as low as 3.3-µA), low voltage (up to 5.5-V) Hall effect latch

Texas Instruments

Low power (as low as 3.3-µA), low voltage (up to 5.5-V) Hall effect latch RSS Sample
  • Darmowa próbka
MPN:
DRV5012
Producent:
TEXAS INSTRUMENTS
Dodany do bazy:
Ostatnio widziany:

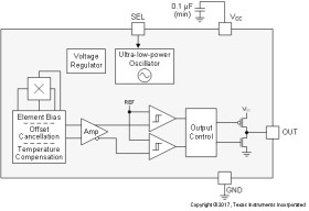
The DRV5012 device is an ultra-low-power digital-latch Hall effect sensor with a pin-selectable sampling rate. ™

When a south magnetic pole is near the top of the package and the BOP threshold is exceeded, the device drives a low voltage. The output stays low until a north pole is applied and the BRP threshold is crossed, which causes the output to drive a high voltage. Alternating north and south poles are required to toggle the output, and integrated hysteresis separates BOP and BRP to provide robust switching.

Using an internal oscillator, the DRV5012 device samples the magnetic field and updates the output at a rate of 20 Hz or 2.5 kHz, depending on the SEL pin. This dual-bandwidth feature can allow systems to monitor changes in movement while using minimal power.

The device operates from a VCC range of 1.65 V to 5.5 V, and is packaged in a small X2SON.

Elecena nie prowadzi sprzedaży elementów elektronicznych, ani w niej nie pośredniczy.

Produkt pochodzi z oferty sklepu