elecena.pl

Single-chip 76-GHz to 81-GHz mmWave sensor integrating MCU and hardware accelerator

Texas Instruments

Single-chip 76-GHz to 81-GHz mmWave sensor integrating MCU and hardware accelerator RSS Sample
  • Darmowa próbka
MPN:
IWR1443
Producent:
TEXAS INSTRUMENTS
Dodany do bazy:
Ostatnio widziany:

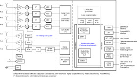
The IWR1443 device is an integrated single-chip mmWave sensor based on FMCW radar technology capable of operation in the 76- to 81-GHz band with up to 4 GHz continuous chirp. The device is built with TI’s low-power 45-nm RFCMOS process, and this solution enables unprecedented levels of integration in an extremely small form factor. The IWR1443 is an ideal solution for low-power, self-monitored, ultra-accurate radar systems in the industrial applications such as building automation, factory automation, drones, material handling, traffic monitoring, and surveillance.

The IWR1443 device is a self-contained, single-chip solution that simplifies the implementation of mmWave sensors in the band of 76 to 81 GHz. The IWR1443 includes a monolithic implementation of a 3TX, 4RX system with built-in PLL and A2D converters. The device includes fully configurable hardware accelerator that supports complex FFT and CFAR detection. Additionally, the device includes two ARM R4F-based processor subsystems: one processor subsystem is for master control, and additional algorithms; a second processor subsystem is responsible for front-end configuration, control, and calibration. Simple programming model changes can enable a wide variety of sensor implementation with the possibility of dynamic reconfiguration for implementing a multimode sensor. Additionally, the device is provided as a complete platform solution including reference hardware design, software drivers, sample configurations, API guide, training, and user documentation.

Elecena nie prowadzi sprzedaży elementów elektronicznych, ani w niej nie pośredniczy.

Produkt pochodzi z oferty sklepu