High voltage high side and low side gate driver
Texas Instruments
RSS
Sample
- Darmowa próbka
- MPN:
- LM5101
- Producent:
- TEXAS INSTRUMENTS
- Dodany do bazy:
- Ostatnio widziany:
Sugerowane produkty dla lm5100
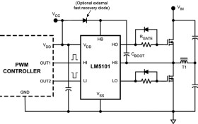
The LM5100/LM5101 High Voltage Gate Drivers are designed to drive both the high side and the low side N-Channel MOSFETs in a synchronous buck or a half bridge configuration. The floating high-side driver is capable of operating with supply voltages up to 100V. The outputs are independently controlled with CMOS input thresholds (LM5100) or TTL input thresholds (LM5101). An integrated high voltage diode is provided to charge the high side gate drive bootstrap capacitor. A robust level shifter operates at high speed while consuming low power and providing clean level transitions from the control logic to the high side gate driver. Under-voltage lockout is provided on both the low side and the high side power rails. This device is available in the standard SOIC-8 pin and the LLP-10 pin packages.
Elecena nie prowadzi sprzedaży elementów elektronicznych, ani w niej nie pośredniczy.
Produkt pochodzi z oferty sklepu Texas Instruments