2.2-MHz wide VIN, 1.5-A MOSFET driver, non-synchronous boost controller
Texas Instruments
RSS
Sample
Przejdź do sklepu »
- Darmowa próbka
- MPN:
- LM5155
- Producent:
- TEXAS INSTRUMENTS
- Dodany do bazy:
- Ostatnio widziany:
Sugerowane produkty dla lm51551
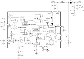
The LM5155x (LM5155 and LM51551) is a wide input range, non-synchronous boost controller that uses peak current mode control. The device can be used in boost, SEPIC, and flyback topologies.
The LM5155x can start up from a 1-cell battery with a minimum of 2.97 V if the BIAS pin is connected to the VCC pin. It can operate with the input supply voltage as low as 1.5 V if the BIAS pin is greater than 3.5 V.
Elecena nie prowadzi sprzedaży elementów elektronicznych, ani w niej nie pośredniczy.
Produkt pochodzi z oferty sklepu Texas Instruments