elecena.pl

Automotive 6-V to 100-V input, 0.5-A synchronous buck DC/DC converter with ultra-low IQ

Texas Instruments

Automotive 6-V to 100-V input, 0.5-A synchronous buck DC/DC converter with ultra-low IQ RSS Sample
  • Darmowa próbka
MPN:
LM5163-Q1
Producent:
TEXAS INSTRUMENTS
Dodany do bazy:
Ostatnio widziany:

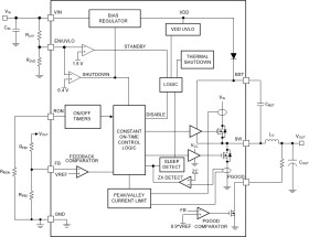
The LM5163-Q1 synchronous buck converter is designed to regulate over a wide input voltage range, minimizing the need for external surge suppression components. A minimum controllable on-time of 50ns facilitates large step-down conversion ratios, enabling the direct step-down from a 48V nominal input to low-voltage rails for reduced system complexity and solution cost. The LM5163-Q1 operates during input voltage dips as low as 6V, at nearly 100% duty cycle if needed, making the device an excellent choice for high-performance 48V battery automotive applications and MHEV/EV systems.

With integrated high-side and low-side power MOSFETs, the LM5163-Q1 delivers up to 0.5A of output current. A constant on-time (COT) control architecture provides nearly constant switching frequency with excellent load and line transient response. Additional features of the LM5163-Q1 include ultra-low IQ and diode emulation mode operation for high light-load efficiency, innovative peak and valley overcurrent protection, integrated VCC bias supply and bootstrap diode, precision enable and input UVLO, and thermal shutdown protection with automatic recovery. An open-drain PGOOD indicator provides sequencing, fault reporting, and output voltage monitoring.

The LM5163-Q1 is qualified to automotive AEC-Q100 grade 1 and is available in a 8-pin SO PowerPAD™ package. The device 1.27mm pin pitch provides adequate spacing for high-voltage applications.

Elecena nie prowadzi sprzedaży elementów elektronicznych, ani w niej nie pośredniczy.

Produkt pochodzi z oferty sklepu