3.2-V to 65-V, 80-uA IQ automotive ideal diode controller
Texas Instruments
RSS
Sample
- Darmowa próbka
- MPN:
- LM74700-Q1
- Producent:
- TEXAS INSTRUMENTS
- Dodany do bazy:
- Ostatnio widziany:
Sugerowane produkty dla lm74700
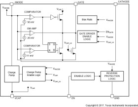
The LM74700-Q1 is an automotive AEC Q100 qualified ideal diode controller which operates in conjunction with an external N-channel MOSFET as an ideal diode rectifier for low loss reverse polarity protection with a 20-mV forward voltage drop. The wide supply input range of 3.2 V to 65 V allows control of many popular DC bus voltages such as 12-V, 24-V and 48-V automotive battery systems. The 3.2-V input voltage support is particularly well suited for severe cold crank requirements in automotive systems. The device can withstand and protect the loads from negative supply voltages down to –65 V.
The device controls the GATE of the MOSFET to regulate the forward voltage drop at 20 mV. The regulation scheme enables graceful turn off of the MOSFET during a reverse current event and ensures zero DC reverse current flow. Fast response (< 0.75 µs) to Reverse Current Blocking makes the device suitable for systems with output voltage holdup requirements during ISO7637 pulse testing as well as power fail and input micro-short conditions.
The LM74700-Q1 controller provides a charge pump gate drive for an external N-channel MOSFET. The high voltage rating of LM74700-Q1 helps to simplify the system designs for automotive ISO7637 protection. With the enable pin low, the controller is off and draws approximately 1 µA of current.
Elecena nie prowadzi sprzedaży elementów elektronicznych, ani w niej nie pośredniczy.
Produkt pochodzi z oferty sklepu Texas Instruments