elecena.pl

4.2-V to 60-V, 2.2A 300uA IQ automotive ideal diode with Integrated FET

Texas Instruments

4.2-V to 60-V, 2.2A 300uA IQ automotive ideal diode with Integrated FET RSS Sample
  • Darmowa próbka
MPN:
LM76202-Q1
Producent:
TEXAS INSTRUMENTS
Dodany do bazy:
Ostatnio widziany:

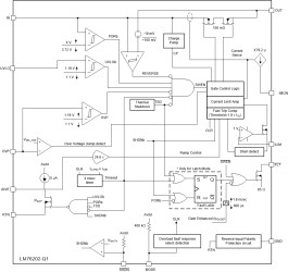
The LM76202-Q1 device is a compact, feature-rich 60-V integrated ideal diode with a full suite of protection features. The wide supply input range allows control of 12-V and 24-V automotive battery driven applications. The device withstands and protects the loads from positive and negative supply voltages up to ±60 V. Load, source and device protection are provided with many programmable features including overcurrent, inrush current control, overvoltage and undervoltage thresholds. The internal robust protection control blocks along with the 60-V rating of the device simplifies the system design for ISO standard pulse tesing.

A shutdown pin provides external control for enabling and disabling the internal FETs and places the device in a low current shutdown mode. For system status monitoring and downstream load control, the device provides fault output and precise current monitor output. The MODE pin allows flexibility to configure the device between the three current-limiting fault responses (circuit breaker, latch off, and auto-retry modes). The device monitors V(IN) and V(OUT) to provide reverse current blocking when V(IN) < (V(OUT)-10mV). This function protects system bus from overvoltages during output short to battery faults and also helps in voltage holdup requirements during power fail and brownout conditions.

The device is available in a 5 mm × 4.4 mm 16-pin HTSSOP and is fully specified over a –40°C to +125°C temperature range.

Elecena nie prowadzi sprzedaży elementów elektronicznych, ani w niej nie pośredniczy.

Produkt pochodzi z oferty sklepu