elecena.pl

Low-power, 60-MHz, wide-supply-range fully differential amplifier

Texas Instruments

Low-power, 60-MHz, wide-supply-range fully differential amplifier RSS Sample
  • Darmowa próbka
MPN:
THS4561
Producent:
TEXAS INSTRUMENTS
Dodany do bazy:
Ostatnio widziany:

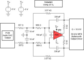
The THS4561 fully differential amplifier (FDA) offers a simple interface from single-ended sources to the differential output required by precision analog-to-digital converters (ADCs). Designed for a very low,8-Hz, 1/f voltage noise corner and low, 130-dB total harmonic distortion (THD) while consuming only a775-µA quiescent current, the THS4561 is well suited for power-sensitive data acquisition (DAQ) systems where high performance is required with the best signal-to-noise ratio (SNR) and spurious-free dynamic range (SFDR) through the amplifier and ADC combination.

The THS4561 features the required negative rail input when interfacing a DC-coupled, ground-centered, source signal to a single-supply, differential-input ADC. Low DC error and drift terms support the emerging high-speed and high-resolution successive approximation register (SAR) and delta-sigma (ΔΣ) ADC input requirements. A 2.85-V to 12.6-V supply range with a flexible output common-mode setting with low headroom to the supplies supports a wide range of ADC input and digital-to-analog converter (DAC) output requirements.

The THS4561 device is characterized for operation from –40°C to +125°C.

Elecena nie prowadzi sprzedaży elementów elektronicznych, ani w niej nie pośredniczy.

Produkt pochodzi z oferty sklepu