Low power, high voltage window comparator with integrated reference
Texas Instruments
RSS
Sample
- Darmowa próbka
- MPN:
- TLV6710
- Producent:
- TEXAS INSTRUMENTS
- Dodany do bazy:
- Ostatnio widziany:
Sugerowane produkty dla tlv6710
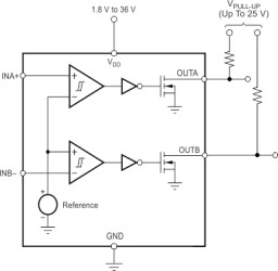
The TLV6710 is a high voltage window comparator that operates over a 1.8 V to 36 V range. The device has two high-accuracy comparators with an internal 400-mV reference and two open-drain outputs rated to 25 V. The TLV6710 can be used as a window comparator or as two independent comparators; the monitored voltage can be set with the use of external resistors.
OUTA is driven low when the voltage at INA+ drops below (VITP – VHYS), and goes high when the voltage returns above the respective threshold (VITP). OUTB is driven low when the voltage at INB– rises above VITP, and goes high when the voltage drops below the respective threshold (VITP – VHYS). Both comparators in the TLV6710 include built-in hysteresis to reject brief glitches, thereby ensuring stable output operation without false triggering.
The TLV6710 is available in a Thin SOT-23-6 package and is specified over the junction temperature range of –40°C to 125°C.
Elecena nie prowadzi sprzedaży elementów elektronicznych, ani w niej nie pośredniczy.
Produkt pochodzi z oferty sklepu Texas Instruments