elecena.pl

36V comparator with integrated reference

Texas Instruments

36V comparator with integrated reference RSS Sample
  • Darmowa próbka
MPN:
TLV6713
Producent:
TEXAS INSTRUMENTS
Dodany do bazy:
Ostatnio widziany:

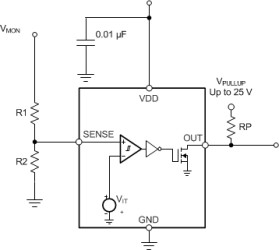
The TLV6713 high voltage comparator operates over a 1.8-V to 36-V range. The device has a precision comparator with an internal 400-mV reference and an open-drain output rated to 25 V for undervoltage detection. Set the monitored voltage with the use of external resistors.

OUT is driven low when the voltage at the SENSE pin drops below the negative threshold, and goes high when the voltage returns above the positive threshold. The comparator in the TLV6713 includes built-in hysteresis for noise rejection, thereby ensuring stable output operation without false triggering.

The TLV6713 is available in a Thin SOT-23-6 package and is specified over the junction temperature range of –40°C to +125°C.

Elecena nie prowadzi sprzedaży elementów elektronicznych, ani w niej nie pośredniczy.

Produkt pochodzi z oferty sklepu