C2000™ Enhanced Product 32-bit MCU with 60 MHz, 128 KB flash, CLA
Texas Instruments
RSS
Sample
- Darmowa próbka
- MPN:
- TMS320F28035-EP
- Producent:
- TEXAS INSTRUMENTS
- Dodany do bazy:
- Ostatnio widziany:
Sugerowane produkty dla f28035
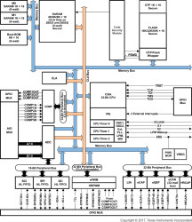
The F28035 Piccolo™ family of microcontrollers provides the power of the C28x core and Control Law Accelerator (CLA) coupled with highly integrated control peripherals in low pin-count devices. This family is code-compatible with previous C28x-based code, and also provides a high level of analog integration.
An internal voltage regulator allows for single-rail operation. Enhancements have been made to the HRPWM to allow for dual-edge control (frequency modulation). Analog comparators with internal 10-bit references have been added and can be routed directly to control the PWM outputs. The ADC converts from 0 to 3.3-V fixed full-scale range and supports ratio-metric VREFHI/VREFLO references. The ADC interface has been optimized for low overhead and latency.
Elecena nie prowadzi sprzedaży elementów elektronicznych, ani w niej nie pośredniczy.
Produkt pochodzi z oferty sklepu Texas Instruments