elecena.pl

Automotive USB 0.5-A to 2.4-A adjustable current limit and VBUS/D+/D- short-to-VBATT protection

Texas Instruments

Automotive USB 0.5-A to 2.4-A adjustable current limit and VBUS/D+/D- short-to-VBATT protection RSS Sample
  • Darmowa próbka
MPN:
TPD3S716-Q1
Producent:
TEXAS INSTRUMENTS
Dodany do bazy:
Ostatnio widziany:

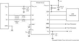
The TPD3S716-Q1 is a single-chip solution for short-to-battery, short-circuit, and ESD protection with an adjustable current-limit for the USB connector’s VBUS and data lines in automotive applications. The integrated data switches provide best-in-class bandwidth for minimal signal degradation while simultaneously providing 18 V short-to-battery protection. The high bandwidth of 1 GHz allows for USB2.0 high-speed data rates for applications like Car Play. Extra margin in bandwidth above 720-MHz also helps to maintain a clean USB 2.0 eye diagram with the long captive cables that are common in the automotive USB environment. The short-to-battery protection isolates the internal system circuits from any over-voltage conditions at the VBUSCON, VD+, and VD– pins. On these pins, the TPD3S716-Q1 can handle over-voltage protection up to 18 V for hot plug and DC events. The over-voltage protection circuit provides the most reliable short-to-battery isolation in the industry, shutting off the data switches in 200 ns and protecting the upstream circuitry from harmful voltage and current spikes.

The VBUSCON pin also provides an adjustable current limited load switch and handles short-to-ground protection. The device supports VBUS currents up to 2.4 A, allowing support for charging USB BC1.2, USB Type-C 5V/1.5A, and proprietary charging schemes up to 2.4 A. The separate enable pins for data and VBUS allow for both host and client-OTG mode. TPD3S716-Q1 also integrates system level IEC 61000-4-2 and ISO 10605 ESD protection on its VBUSCON, VD+, and VD– pins removing the need to provide external high voltage, low capacitance diodes.

Elecena nie prowadzi sprzedaży elementów elektronicznych, ani w niej nie pośredniczy.

Produkt pochodzi z oferty sklepu