elecena.pl

40-V, 200-mΩ, 1-ch automotive smart high-side switch with adjustable current limit

Texas Instruments

40-V, 200-mΩ, 1-ch automotive smart high-side switch with adjustable current limit RSS Sample
  • Darmowa próbka
MPN:
TPS1H200A-Q1
Producent:
TEXAS INSTRUMENTS
Dodany do bazy:
Ostatnio widziany:

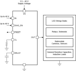
The TPS1H200A-Q1 device is a fully protected single-channel high-side power switch with an integrated 200-mΩ NMOS power FET.

An adjustable current limit improves system reliability by limiting the inrush or overload current. The high accuracy of the current limit improves overload protection, simplifying the front-stage power design. Configurable features besides current limit provide design flexibility in functionality, cost, and thermal dissipation.

The device supports full diagnostics with the digital status output. Open-load detection is available in ON and OFF states. The device supports operation with or without an MCU. Stand-alone mode allows isolated systems to use the device.

Elecena nie prowadzi sprzedaży elementów elektronicznych, ani w niej nie pośredniczy.

Produkt pochodzi z oferty sklepu