elecena.pl

3.6-V, 4-A, 4.7-mΩ load switch with output discharge

Texas Instruments

3.6-V, 4-A, 4.7-mΩ load switch with output discharge RSS Sample
  • Darmowa próbka
MPN:
TPS22970
Producent:
TEXAS INSTRUMENTS
Dodany do bazy:
Ostatnio widziany:

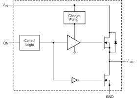
The TPS22970 is a small, space-saving load switch with controlled Turn-ON to reduce inrush current. The device contains an N-channel MOSFET that can operate over an input voltage range of 0.65 V to 3.6 V and pulsed switch currents up to 4 A. An integrated charge pump biases the NMOS switch in order to achieve a minimum switch ON resistance (RON). The switch is controlled by an on and off input (ON), which is capable of interfacing directly with low-voltage control signals.

The TPS22970 is capable of thermal shutdown when the junction temperature is above the threshold, turning the switch off. The switch turns on again when the junction temperature stabilizes to a safe range.

The TPS22970 has a 150-Ω on-chip resistor for quick discharge of the output when switch is disabled to avoid any unknown state caused by floating supply to the downstream load.

The TPS22970 has an internally controlled rise time in order to reduce inrush current.

The TPS22970 is available in an ultra-small, space saving 8-pin WCSP package and is characterized for operation over the free-air temperature range of –40°C to +105°C.

Elecena nie prowadzi sprzedaży elementów elektronicznych, ani w niej nie pośredniczy.

Produkt pochodzi z oferty sklepu