elecena.pl

10-V to -80-V hot swap controller with dual current limit and dual gate drive

Texas Instruments

10-V to -80-V hot swap controller with dual current limit and dual gate drive RSS Sample
  • Darmowa próbka
MPN:
TPS23521
Producent:
TEXAS INSTRUMENTS
Dodany do bazy:
Ostatnio widziany:

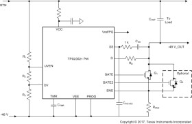
The TPS23521 is a high performance hot swap that enables high power telecom systems to comply with stringent transient requirements. The 200-V absolute maximum rating makes it easier to survive lightning surge tests (IEC61000-4-5). The soft start cap disconnect allows for the use of smaller hot swap FETs by limiting the inrush current, without hurting the transient response. The dual hot swap gate driver saves space and BOM cost in high power applications that require multiple hot swap FETs.The 400-µA sourcing current allows fast recovery, which helps to avoid system resets during lightning surge tests. The dual current limit makes it easier to pass brown outs and input steps such as required by the ATIS 0600315.2013. Finally, it offers accurate undervoltage and overvoltage protection with programmable thresholds and hysteresis.

Elecena nie prowadzi sprzedaży elementów elektronicznych, ani w niej nie pośredniczy.

Produkt pochodzi z oferty sklepu