elecena.pl

4.5-V to 18-V, 28mΩ, 1-5A eFuse with driver for external blocking FET

Texas Instruments

4.5-V to 18-V, 28mΩ, 1-5A eFuse with driver for external blocking FET RSS Sample
  • Darmowa próbka
MPN:
TPS25927
Producent:
TEXAS INSTRUMENTS
Dodany do bazy:
Ostatnio widziany:

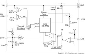
The TPS25927x family of eFuses is a highly integrated circuit protection and power management solution in a tiny package. The devices use few external components and provide multiple protection modes. They are a robust defense against overloads, shorts circuits, excessive inrush current, and reverse current.

Current limit level can be set with a single external resistor. Applications with particular voltage ramp requirements can set dV/dT pin with a single capacitor to ensure proper output ramp rates.

Many systems, such as SSDs, must not allow holdup capacitance energy to dump back through the FET body diode onto a drooping or shorted input bus. The BFET pin is for such systems. An external NFET can be connected “Back to Back (B2B)” with the TPS25927x output and the gate driven by BFET to prevent current flow from load to source.

Elecena nie prowadzi sprzedaży elementów elektronicznych, ani w niej nie pośredniczy.

Produkt pochodzi z oferty sklepu