elecena.pl

3-V to 20-V, 25-A, synchronous buck controller for cost-optimized applications

Texas Instruments

3-V to 20-V, 25-A, synchronous buck controller for cost-optimized applications RSS Sample
  • Darmowa próbka
MPN:
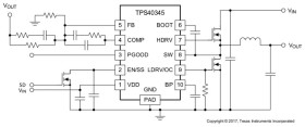
TPS40345
Producent:
TEXAS INSTRUMENTS
Dodany do bazy:
Ostatnio widziany:

The TPS40345 is a synchronous buck controller that operates from 3-V to 20-V input and which can be used in cost-optimized applications. The controller implements a voltage-mode control architecture with input-voltage feed-forward compensation that responds instantly to a change in input voltage. The switching frequency is fixed at 600 kHz.

The frequency spread spectrum (FSS) feature adds to the switching frequency, significantly reducing the peak EMI noise and making it much easier to comply with EMI standards.

The TPS40345 offers design with a variety of user-programmable functions, including soft-start, overcurrent protection (OCP) levels, and loop compensation.

OCP level may be programmed by a single external resistor connected from the LDRV pin to circuit ground. During initial power on, the TPS40345 enters a calibration cycle, measures the voltage at the LDRV pin, and sets an internal OCP voltage level. During operation, the programmed OCP voltage level is compared to the voltage drop across the low-side FET when it is on to determine whether there is an overcurrent condition. The TPS40345 then enters a shutdown and restart cycle until the fault is removed.

Elecena nie prowadzi sprzedaży elementów elektronicznych, ani w niej nie pośredniczy.

Produkt pochodzi z oferty sklepu