elecena.pl

500-mA, low-VIN (0.75-V), ultra-low-IQ, low-dropout voltage regulator with enable

Texas Instruments

500-mA, low-VIN (0.75-V), ultra-low-IQ, low-dropout voltage regulator with enable RSS Sample
  • Darmowa próbka
MPN:
TPS7A11
Producent:
TEXAS INSTRUMENTS
Dodany do bazy:
Ostatnio widziany:

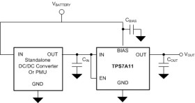
The TPS7A11 is an ultra-small, low quiescent current, low-dropout regulator (LDO). This device can source 500 mA with an outstanding ac performance (load and line transient responses). This device has an input range of 0.75 V to 3.3 V, and an output range of 0.5 V to 3.0 V with a very high accuracy of 1.5% over load, line, and temperature. This performance is ideal for supplying power to the lower core voltages of modern microcontrollers (MCUs) and analog sensors.

The primary power path is through the IN pin and can be connected to a power supply as low as 140 mV above the output voltage. This device supports very low input voltages with the use of an additional VBIAS rail that is used to power the internal circuitry of the LDO. The IN and BIAS pins consume very low quiescent current of 1.6 µA and 6 µA, respectively. The low IQ and ultra-low dropout features help to increase the efficiency of the solution in power-sensitive applications. For example, the supply voltage to the IN pin can be an output of a high-efficiency, DC/DC step-down regulator and the BIAS pin supply voltage can be a rechargeable battery.

The TPS7A11 is equipped with an active pulldown circuit to quickly discharge the output when disabled, and provides a known start-up state.

The TPS7A11 is available in a small 2.00-mm × 2.00-mm WSON, 6-pin (DRV) package and an ultra-small 0.74-mm × 1.09-mm, 5-pin DSBGA (YKA) package that makes the device suitable for space-constrained applications.

Elecena nie prowadzi sprzedaży elementów elektronicznych, ani w niej nie pośredniczy.

Produkt pochodzi z oferty sklepu