elecena.pl

Analog Front End for residential smoke alarm

Texas Instruments

Analog Front End for residential smoke alarm RSS Sample
  • Darmowa próbka
MPN:
TPS8802
Producent:
TEXAS INSTRUMENTS
Dodany do bazy:
Ostatnio widziany:

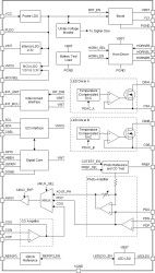
The TPS8802 integrates all of the regulators, amplifiers, and drivers required for a dual-wave photoelectric smoke alarm and carbon monoxide (CO) detection system. Its high flexibility is ideal for smoke alarm systems where precision and power consumption are critical.

The wide input voltage range combined with low standby power consumption and power-saving features support 10-year battery life operation from a single lithium primary battery. The TPS8802 also supports battery backup smoke alarms, seamlessly remaining powered when the mains supply drops or if the battery is disconnected.

Elecena nie prowadzi sprzedaży elementów elektronicznych, ani w niej nie pośredniczy.

Produkt pochodzi z oferty sklepu