3-V to 65-V input, 100-mA, step-down power module in 2.8 x 3.7 mm package
Texas Instruments
RSS
Sample
- Darmowa próbka
- MPN:
- TPSM265R1
- Producent:
- TEXAS INSTRUMENTS
- Dodany do bazy:
- Ostatnio widziany:
Sugerowane produkty dla of100
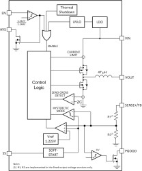
The TPSM265R1 is a compact, easy-to-use module that operates over a wide input voltage range up to a maximum continuous input voltage of 65 V. The module fully integrates a controller, MOSFETs, and an output inductor. The module is designed to quickly and easily implement a power design in a small PCB footprint. There are two fixed output voltage options, 3.3 V and 5 V, and an adjustable output voltage option that can be adjusted from 1.223 V to 15 V. Each option has a load current rating of 100 mA. The TPSM265R1 operates in Pulse Frequency Modulation (PFM) mode, providing optimal efficiency at light loads. The control scheme does not require loop compensation, providing excellent line and load transient.
Although designed for small size and simplicity, the TPSM265R1 offers many features. Precision enable, adjustable UVLO, and hysteresis allow for specific power-up and power-down requirements. Selectable/adjustable start-up timing options include minimum delay (no soft start), internally fixed (900 µs), and externally programmable soft start via an external capacitor. An open-drain PGOOD indicator can be used for sequencing and output voltage monitoring. The very small 2.8-mm × 3.7-mm × 1.9-mm package is a good fit for space-constrained applications.
Elecena nie prowadzi sprzedaży elementów elektronicznych, ani w niej nie pośredniczy.
Produkt pochodzi z oferty sklepu Texas Instruments