elecena.pl

Type-C Configuration Channel Logic and Port Control

Texas Instruments

Type-C Configuration Channel Logic and Port Control RSS Sample
  • Darmowa próbka
MPN:
TUSB320LAI
Producent:
TEXAS INSTRUMENTS
Dodany do bazy:
Ostatnio widziany:

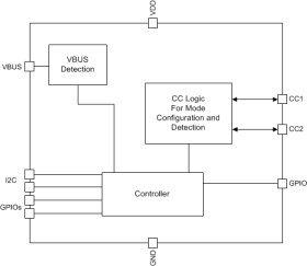
The TUSB320LA and TUSB320HA devices, hereafter called TUSB320 unless otherwise noted, are Texas Instrument’s third generation Type-C configuration channel logic and port controller. The TUSB320 devices use the CC pins to determine port attach and detach, cable orientation, role detection, and port control for Type-C current mode. The TUSB320 devices can be configured as a downstream facing port (DFP), upstream facing port (UFP) or a dual role port (DRP) making them ideal for any application.

The TUSB320 devices have an alternate configuration as a DFP or UFP according to the Type-C specifications. The CC logic block monitors the CC1 and CC2 pins for pullup or pulldown resistances to determine when a USB port has been attached, the orientation of the cable, and the role detected. The CC logic detects the Type-C current mode as default, medium, or high depending on the role detected. VBUS detection is implemented to determine a successful attach in UFP and DRP modes.

The devices operate over a wide supply range and have low-power consumption. The TUSB320 is available in two versions of enable: Active low enable called TUSB320LA and active high enable called TUSB320HA. The TUSB320 family of devices are available in industrial temperature ranges.

Elecena nie prowadzi sprzedaży elementów elektronicznych, ani w niej nie pośredniczy.

Produkt pochodzi z oferty sklepu