elecena.pl

USB Type-C Configuration Channel Logic and Port Control with VCONN

Texas Instruments

USB Type-C Configuration Channel Logic and Port Control with VCONN RSS Sample
  • Darmowa próbka
MPN:
TUSB321AI
Producent:
TEXAS INSTRUMENTS
Dodany do bazy:
Ostatnio widziany:

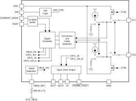
The TUSB321AI device enables USB Type-C ports with the configuration channel (CC) logic needed for Type-C ecosystems. The TUSB321AI device uses the CC pins to determine port attach and detach, cable orientation, role detection, and port control for Type-C current mode. The TUSB321AI device can be configured as a downstream facing port (DFP), upstream facing port (UFP) or a dual role port (DRP) making it ideal for any application.

The TUSB321AI device when configured as a DRP alternates configuration as a DFP or UFP according to the Type-C Specifications. The CC logic block monitors the CC1 and CC2 pins for pullup or pulldown resistances to determine when a USB port has been attached, the orientation of the cable, and the role detected. The CC logic detects the Type-C current mode as default, medium, or high depending on the role detected. VBUS detection is implemented to determine a successful attach in UFP and DRP modes.

The device operates over a wide supply range and has low-power consumption. The TUSB321AI device is available in industrial and commercial temperature ranges.

Elecena nie prowadzi sprzedaży elementów elektronicznych, ani w niej nie pośredniczy.

Produkt pochodzi z oferty sklepu