elecena.pl

1.8-A/2.8-A, 620V half bridge driver with interlock

Texas Instruments

1.8-A/2.8-A, 620V half bridge driver with interlock RSS Sample
  • Darmowa próbka
MPN:
UCC27712
Producent:
TEXAS INSTRUMENTS
Dodany do bazy:
Ostatnio widziany:

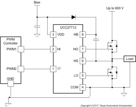
The UCC27712 is a 620-V high-side and low-side gate driver with 1.8-A source, 2.8-A sink current, targeted to drive power MOSFETs or IGBTs.

The recommended VDD operating voltage is 10-V to 20-V for IGBT’s and 10-V to 17-V for power MOSFETs.

The UCC27712 includes protection features where the outputs are held low when the inputs are left open or when the minimum input pulse width specification is not met. Interlock and deadtime functions prevent both outputs from being turned on simultaneously. In addition, the device accepts a wide range bias supply range and offers UVLO protection for both the VDD and HB bias supply.

Developed with TI’s state of the art high-voltage device technology, the device features robust drive with excellent noise and transient immunity including large negative voltage tolerance on its inputs, high dV/dt tolerance, wide negative transient safe operating area (NTSOA) on the switch node (HS), and interlock.

The device consists of one ground-referenced channel (LO) and one floating channel (HO) which is designed for operating with bootstrap or isolated power supplies. The device features fast propagation delays and excellent delay matching between both channels. On the UCC27712, each channel is controlled by its respective input pins, HI and LI.

Elecena nie prowadzi sprzedaży elementów elektronicznych, ani w niej nie pośredniczy.

Produkt pochodzi z oferty sklepu