elecena.pl

Industrial analog current to voltage output driver

Texas Instruments

Industrial analog current to voltage output driver RSS Sample
  • Darmowa próbka
MPN:
XTR305
Producent:
TEXAS INSTRUMENTS
Dodany do bazy:
Ostatnio widziany:

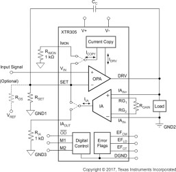
The XTR305 is a complete output driver for cost-sensitive industrial and process control applications. The output can be configured as current or voltage by the digital I/V select pin. No external shunt resistor is required. Only external gain-setting resistors and a loop compensation capacitor are required.

The separate driver and receiver channels provide flexibility. The instrumentation amplifier (IA) can be used for remote voltage sense or as a high-voltage, high-impedance measurement channel. In voltage-output mode, a copy of the output current is provided, allowing calculation of load resistance.

The digital output-selection capability, together with the error flags and monitor pins, makes remote configuration and troubleshooting possible. Fault conditions on the output and on the IA input, as well as overtemperature conditions, are indicated by the error flags. The monitoring pins provide continuous feedback about load power or impedance. For additional protection, the maximum output current is limited, and thermal protection is provided.

The XTR305 is specified over the −40°C to +85°C industrial temperature range and for supply voltages up to 40 V, and is operational over the extended industrial temperature range (−55°C to +125°C).

Elecena nie prowadzi sprzedaży elementów elektronicznych, ani w niej nie pośredniczy.

Produkt pochodzi z oferty sklepu