1A Low Noise, Buck-Boost DC/DC Converter
Analog Devices
RSS
Sample
- Darmowa próbka
- MPN:
- LTC3536
- Producent:
- ANALOG DEVICES
- Dodany do bazy:
- Ostatnio widziany:
- Zmiana ceny:
- -100% (19.01.2025)
- Poprzednia cena:
- 3.31
Sugerowane produkty dla architecture*
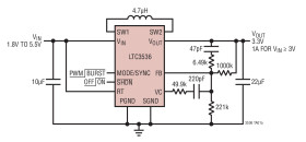
The LTC3536 is an extended VIN range, fixed frequency, synchronous buck-boost DC/DC converter that operates from input voltages above, below or equal to the regulated output voltage. The topology incorporated in the LTC3536 provides low noise operation, making it ideal for RF and precision measurement applications.
The device can produce up to 1A of continuous output current, and it includes two N-channel and two P-channel MOSFET switches. Switching frequencies up to 2MHz can be programmed with an external resistor and the oscillator can be synchronized to an external clock. Quiescent current is only 32μA in Burst Mode operation, maximizing battery life in portable applications. Burst Mode operation is user controlled and improves efficiency at light loads.
Other features include a 1μA shutdown current, internal soft-start, overtemperature protection and current limit. The LTC3536 is available in 12-pin thermally enhanced MSOP and 10-pin (3mm × 3mm) DFN packages.
Applications
* Wireless Inventory Terminals
* Handheld Medical Instruments
* Wireless Locators, Microphones
* Supercapacitor Backup Power Supply
* Regulated Output with Input Voltage Above, Below or Equal to the Output Voltage* 1.8V to 5.5V Input and Output Voltage Range* 1A Continuous Output Current for VIN ≥ 3V, VOUT = 3.3V* ±1% Output Voltage Accuracy* Low Noise Buck-Boost Architecture* Up to 95% Efficiency* Programmable Frequency from 300kHz to 2MHz* Synchronizable Oscillator* Burst Mode® Operation: 32μA IQ* Internal 1ms Soft-Start* Output Disconnect in Shutdown* Shutdown Current: 1μA* Short-Circuit Protection* Small Thermally Enhanced 12-Pin MSOP and 10-Pin (3mm × 3mm) DFN Packages
Elecena nie prowadzi sprzedaży elementów elektronicznych, ani w niej nie pośredniczy.
Produkt pochodzi z oferty sklepu Analog Devices