elecena.pl

5.5-V, 6-A synchronous step-down converter with I2C interface in 1.05-mm × 1.78-mm WCSP package

Texas Instruments

5.5-V, 6-A synchronous step-down converter with I2C interface in 1.05-mm × 1.78-mm WCSP package RSS Sample
  • Darmowa próbka
MPN:
TPS62866
Producent:
TEXAS INSTRUMENTS
Dodany do bazy:
Ostatnio widziany:

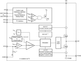
The TPS62864 and TPS62866 devices are high-frequency synchronous step-down converters with I2C interface which provide an efficient, adaptive, and high power-density solution. At medium to heavy loads, the converter operates in PWM mode and automatically enters Power Save Mode operation at light load to maintain high efficiency over the entire load current range. The device can also be forced in PWM mode operation for smallest output voltage ripple. Together with its DCS-control architecture, excellent load transient performance and tight output voltage accuracy are achieved. Via the I2C interface and a dedicated VID pin, the output voltage is quickly adjusted to adapt the power consumption of the load to the ever-changing performance needs of the application.

Elecena nie prowadzi sprzedaży elementów elektronicznych, ani w niej nie pośredniczy.

Produkt pochodzi z oferty sklepu