elecena.pl

Multi Rate Limiting Amplifier and Clock and Data Recovery ICs

Analog Devices

Multi Rate Limiting Amplifier and Clock and Data Recovery ICs RSS Sample
  • Darmowa próbka
MPN:
ADN2819
Producent:
ANALOG DEVICES
Dodany do bazy:
Ostatnio widziany:

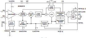
The ADN2819 provides receiver functions of Quantization, Signal Level Detect and Clock and Data Recovery at rates of OC-3, OC-12, Gigabit Ethernet, OC-48 and all FEC rates. All SONET jitter requirements are met, including: Jitter Transfer; Jitter Generation; and Jitter Tolerance. All specifications are quoted for -40ºC to +85ºC ambient temperature unless otherwise noted.

The proprietary delay and phase-locked loop design of the ADN2819 provides unprecedented jitter performance for robust high-speed networking designs.

The device is intended for WDM system applications and can be used with either an external reference clock or an on-chip crystal oscillator. Both native rates and 15/14 rate digital wrappers rates are supported by the ADN2819, without any change of reference clock required. This device together with a PIN diode and a TIA preamplifier can implement a highly integrated, low cost, low power fiber optic receiver. The receiver front end Signal Detect circuit indicates when the input signal level has fallen below a user adjustable threshold.

* Multirate (155/166 Mbps, 622/666 Mbps, 1.25/1.34 Gbps, 2.49/2.67 Gbps)

* Integrated Limiting Amplifier with Adjustable Slice

* Quantizer Sensitivity: 6 mV

* Adjustable Slice Level: ±100 mV

* Exceeds all SONET/SDH Requirements for Jitter Transfer, Generation, and Tolerance

* Internal MUX to Bypass CDR

* Low power: 540 mW

* One supply: 3.0V - 3.6V

* Single Reference Clock Frequency for All Rates

* Loss-of-Lock Indicator

* Small Footprint: 48-lead LFCSP Package (7 mm x 7 mm overall)

Elecena nie prowadzi sprzedaży elementów elektronicznych, ani w niej nie pośredniczy.

Produkt pochodzi z oferty sklepu