elecena.pl

±300°/sec Single Chip Yaw Rate Gyro with Signal Conditioning

Analog Devices

±300°/sec Single Chip Yaw Rate Gyro with Signal Conditioning RSS Sample
  • Darmowa próbka
MPN:
ADXRS300
Producent:
ANALOG DEVICES
Dodany do bazy:
Ostatnio widziany:

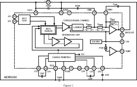
The ADXRS300 is a 300 deg/sec angular rate sensor (gyroscope) on a single chip, complete with all of the required electronics. The sensor is built using Analog Devices' proprietary iMEMS® surface micromachining process, the same proven technology that has enabled the company to ship over 100 million inertial sensors. Two polysilicon sensing structures each contain a dither frame which is electrostatically driven to resonance. A rotation about the z axis, normal to the plane of the chip, produces a Coriolis force which displaces the sensing structures perpendicular to the vibratory motion. This Coriolis motion is detected by a series of capacitive pickoff structures on the edges of the sensing structures. The resulting signal is amplified and demodulated to produce the rate signal output. The device is the only commercially available gyro to integrate a digitally controlled, full self-test feature that can be operated while the sensor is active. It includes a temperature sensor for easy-to-implement temperature coefficient calibration, as well as a precision voltage reference. It operates from 5V supply over the industrial temperature range of -40°C to +85°C and is available in a space-saving 32-pin Ball Grid Array surface-mount package measuring a mere 7mm x 7mm x 3mm.

Applications

* Vehicle chassis rollover sensing

* Inertial measurement units

* Platform stabilization

* Complete rate gyroscope on a single chip

* Z-axis (yaw rate) response

* High vibration rejection over wide frequency

* 2000 g powered shock operation

* Self-test on digital command

Elecena nie prowadzi sprzedaży elementów elektronicznych, ani w niej nie pośredniczy.

Produkt pochodzi z oferty sklepu