elecena.pl

Isolated Current Input with loop power Signal Conditioning Module

Analog Devices

Isolated Current Input with loop power Signal Conditioning Module RSS Sample
  • Darmowa próbka
MPN:
5B42
Producent:
ANALOG DEVICES
Dodany do bazy:
Ostatnio widziany:

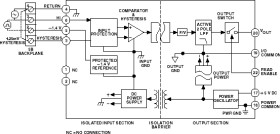
Model 5B42 interfaces with 2-wire transmitters to convert their 4-to-20 mA process current signal into a high accuracy output of +1 V to +5 V or +2 V to +10 V. The module provides 1500 V isolation with 140 dB CMR, 20 V regulated loop power (at a 4-to-20 mA loop current), signal filtering, and input protection against accidental line voltage connection. The industry standard 5B Series encapsulated plug-in modular package is compatible with all 5B backplanes. Modules are powered by +5 V dc, ±5%.

Signal isolation is provided by transformer coupling using a proprietary technique for linear, stable performance. A demodulator on the output side of the signal transformer recovers the input signal, which is filtered and buffered to provide an accurate, low impedance, low noise output.

True three-port isolation includes common-mode voltage of: 1500 V rms between input and output, and between input and power; 250 V rms between output and power.

Accurate performance is maintained over a wide –40°C to +85°C operating temperature range. The 5B42’s low drift design achieves an output offset drift of only ±5 µV/°C and gain drift of ±25 ppm/°C.

The 5B42 offers significant advantages over signal conditioners that require an external current sense resistor. An external resistor is not protected from accidental connection to ac line voltages, and its error tolerance must be added to the conditioner’s specified errors.

The 5B42 is trimmed and specified including its internal 25 ohm current-sense input resistor. The 5B42 signal input, loop supply and the sense resistor are all protected against accidental application of voltages, such as an ac power line, up to 240 V rms continuous. There is no need to install an external resistor on the backplane, but if one is installed, it has no effect on the 5B42 performance.

The module has a –3 dB bandwidth of 100 Hz, an optimized 5-pole signal filter with low overshoot and exceptional output noise performance of 200 µV peak-to-peak at 100 kHz bandwidth.

The 5B42 logic-controlled series output switch eliminates the need for external multiplexing in many applications. This low output resistance switch is controlled by an active low enable input. When the output switch is not used, ground the enable input to I/O common to turn on the switch.

* Accepts Tramsmitter Input

(0-20 or 4-20mA)

* Provides Transmitter Loop Power

Elecena nie prowadzi sprzedaży elementów elektronicznych, ani w niej nie pośredniczy.

Produkt pochodzi z oferty sklepu