elecena.pl

Low Cost 10-Bit, 6-Channel Output Decimating LCD Driver®

Analog Devices

Low Cost 10-Bit, 6-Channel Output Decimating LCD Driver® RSS Sample
  • Darmowa próbka
MPN:
AD8383
Producent:
ANALOG DEVICES
Dodany do bazy:
Ostatnio widziany:

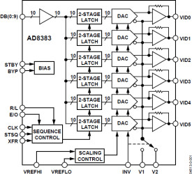
The AD8383 provides a fast, 10-bit latched decimating digital input that drives six high voltage outputs. 10-bit input words are sequentially loaded into six separate, high speed, bipolar DACs. Flexible digital input format allows several AD8383s to be used in parallel for higher resolution displays. STSQ synchronizes sequential input loading, XFR controls synchronous output updating, and R/L controls the direction of loading as either left-to-right or right-to-left. Six channels of high voltage output drivers drive to within 1.3V of the rail. For maximum flexibility, the output signal can be adjusted for dc reference, signal inversion.

The AD8383 is fabricated on the 26 V, fast bipolar XFHV process developed by ADI. This process provides fast input logic, bipolar DACs with trimmed accuracy and fast settling, high voltage, precision driver amplifiers on the same chip.

The AD8383 dissipates 0.7W nominal static power. The STBY pin reduces power to a minimum, with fast recovery.

The AD8383 is offered in a 48-lead, 7mm x 7mm x 0.85mm LFCSP package and operates over the commercial temperature range of 0°C to 85°C.

* High Voltage Drive to within 1.3V of Supply Rails

* Output Short Circuit Protection

* High Update Rates

* Fast, 100 Ms/s, 10-Bit Input Data Update Rate

* Low Static Power Dissipation: 0.7W

Includes STBY Function

* Voltage Controlled Video Reference (Brightness) and Full-Scale (Contrast) Output Levels

Elecena nie prowadzi sprzedaży elementów elektronicznych, ani w niej nie pośredniczy.

Produkt pochodzi z oferty sklepu