elecena.pl

155/622 Mb/s Clock and Data Recovery IC with Integrated Limiting Amp

Analog Devices

155/622 Mb/s Clock and Data Recovery IC with Integrated Limiting Amp RSS Sample
  • Darmowa próbka
MPN:
ADN2807
Producent:
ANALOG DEVICES
Dodany do bazy:
Ostatnio widziany:

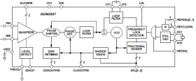
The ADN2807 provides the receiver functions of quantization, signal level detect, and clock and data recovery at rates of OC-3, OC-12, and 15/14 FEC. All SONET jitter requirements are met, including jitter transfer, jitter generation, and jitter tolerance. All specifications are quoted for –40°C to +85°C ambient temperature, unless otherwise noted.

The device is intended for WDM system applications and can be used with either an external reference clock or an on-chip oscillator with external crystal. Both native rates and 15/14 rate digital wrappers are supported by the ADN2807, without any change of reference clock.

This device, together with a PIN diode and a TIA preamplifier, can implement a highly integrated, low cost, low power, fiber optic receiver.

The receiver front end signal detect circuit indicates when the input signal level has fallen below a user adjustable threshold. The signal detect circuit has hysteresis to prevent chatter at the output.

The ADN2807 is available in a compact 7 mm × 7 mm 48-lead chip-scale package (LFCSP).

Applications

* SONET OC-3/-12, SDH STM-1/-4 and, 15/14 FEC rates

* WDM transponders

* Regenerators/repeaters

* Test equipment

* Passive optical networks

* Meets SONET requirements for jitter transfer/generation/tolerance

* Quantizer sensitivity: 4 mV typical

* Adjustable slice level: ±100 mV

* Patented clock recovery architecture

* Loss-of-signal detect range: 3 mV to 15 mV

* Single-reference clock frequency for all rates, including15/14 (7%) wrapper rate

* Choice of 19.44 MHz, 38.88 MHz, 77.76 MHz, or 155.52 MHz REFCLK

* REFCLK inputs: LVPECL/LVDS/LVCMOS/LVTTL compatible (LVPECL/LVDS only at 155.52 MHz)

* Optional 19.44 MHz on-chip oscillator to be used with external crystal

* Loss-of-lock indicator

* Loopback mode for high speed test data

* Output squelch and bypass features

* Single-supply operation: 3.3 V

* Low power: 540 mW typical

* 7 mm × 7 mm, 48-lead LFCSP

Elecena nie prowadzi sprzedaży elementów elektronicznych, ani w niej nie pośredniczy.

Produkt pochodzi z oferty sklepu