elecena.pl

2 A, High-Side P-Channel Switch with Current Limit and Thermal Shutdown

Analog Devices

2 A, High-Side P-Channel Switch with Current Limit and Thermal Shutdown RSS Sample
  • Darmowa próbka
MPN:
ADM869L
Producent:
ANALOG DEVICES
Dodany do bazy:
Ostatnio widziany:

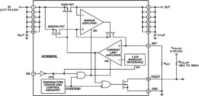
The ADM869L is a logic controlled P-channel switch with low on resistance, capable of sourcing up to 2 A from supply voltages between 2.7 V and 5.5 V. A user-settable current limit allows the trip current to be set between 400 mA and 2 A with an accuracy of ±21%. This allows the system power supply to be protected against short circuits and surge currents in peripheral loads powered via the ADM869L. Over-current and over-temperature conditions are signalled by a FAULT output.

The ADM869L also offers low quiescent current of typically 12 µA and shutdown currently of typically 10 nA.

* 2 A Load Current * 45 mΩ On Resistance * User-Settable Current Limit * 12 µA Typical Quiescent Current * 10 nA Typical Shutdown Current

Elecena nie prowadzi sprzedaży elementów elektronicznych, ani w niej nie pośredniczy.

Produkt pochodzi z oferty sklepu