elecena.pl

3.3 V, 50 Mbps to 4.25 Gbps, Single-Loop, Laser Diode Driver

Analog Devices

3.3 V, 50 Mbps to 4.25 Gbps, Single-Loop, Laser Diode Driver RSS Sample
  • Darmowa próbka
MPN:
ADN2873
Producent:
ANALOG DEVICES
Dodany do bazy:
Ostatnio widziany:

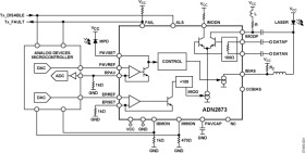
Like the ADN2870, the ADN2873 laser diode driver (LDD) is designed for advanced SFP and SFF modules, using SFF-8472 digital diagnostics. The ADN2873 supports NRZ data transmission operation from 50 Mbps up to 4.25 Gbps. With a new alarm scheme, this device avoids the shutdown issue caused by the system transient generated from various lasers.

The ADN2873 monitors the laser bias and modulation currents and it provides fail alarms and ALS. Using setup voltages of a microcontroller DAC or a trimmable resistor voltage divider, the ADN2873 can set up a laser optical average output power and extinction ratio. The optical average power control loop consists of an optical feedback from a photodiode, the comparator, and a status holder. The ADN2873 works easily with the Analog Devices, Inc., ADuC7019/ADuC7020/ADuC7023 family of MicroConverter® devices and with the ADN2890/ADN2891/ADN2892 family of limiting amplifiers to make a complete SFP/SFF transceiver chipset solution.

The ADN2873 is pin compatible with the ADN2870 dual-loop LDD, allowing the same design to work with either device. For dual-loop control applications, refer to the ADN2870 data sheet. The product is available in a space-saving 24-lead, 4 mm × 4 mm LFCSP specified over the −40°C to +85°C temperature range.

Applications

* 1×/2×/4× Fibre Channel SFP/SFF modules

* Multirate OC3 to OC48-FEC SFP/SFF modules

* LX-4 modules

* DWDM/CWDM laser transmitters

* HDTV (SMPTE family) laser transmitters

* SFP/SFF and SFF-8472 MSA compliant

* SFP reference design available

* 50 Mbps to 4.25 Gbps operation

* Automatic average power control

* Typical 60 ps output rise/fall time

* VCSEL, DFB, and FP laser support

* Bias current range: from 2 mA to 100 mA

* Modulation current range: from 5 mA to 90 mA

* Laser fail alarm and automatic laser shutdown (ALS)

* Bias and modulation current monitoring

* Voltage setpoint control

* Resistor setpoint control

* 3.3 V supply

* 24-lead 4 mm × 4 mm LFCSP

* Pin compatible with ADN2870

Elecena nie prowadzi sprzedaży elementów elektronicznych, ani w niej nie pośredniczy.

Produkt pochodzi z oferty sklepu