elecena.pl

Fiber Channel/Ethernet Clock Generator IC, PLL Core, Dividers, 7 Clock Outputs

Analog Devices

Fiber Channel/Ethernet Clock Generator IC, PLL Core, Dividers, 7 Clock Outputs RSS Sample
  • Darmowa próbka
MPN:
AD9572
Producent:
ANALOG DEVICES
Dodany do bazy:
Ostatnio widziany:
Zmiana ceny:
-100% (21.01.2025)
Poprzednia cena:
6.74

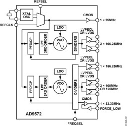
The AD9572 provides a multioutput clock generator function along with two on-chip PLL cores, optimized for fiber channel line card applications that include an Ethernet interface. The integer-N PLL design is based on the Analog Devices, Inc., proven portfolio of high performance, low jitter frequencysynthesizers to maximize network performance. Other applications with demanding phase noise and jitter requirements also benefit from this part.

The PLL section consists of a low noise phase frequency detector (PFD), a precision charge pump (CP), a low phase noise voltage controlled oscillator (VCO), and a preprogrammed feedback divider and output divider. By connecting an external crystal or reference clock to the REFCLK pin, frequencies up to 156.25 MHz can be locked to the input reference. Each output divider and feedback divider ratio is preprogrammed for the required output rates.

A second PLL also operates as an integer-N synthesizer and drives two LVPECL or LVDS output buffers for 106.25 MHz operation. No external loop filter components are required, thus conserving valuable design time and board space.

The AD9572 is available in a 40-lead, 6 mm × 6 mm lead frame chip scale package (LFCSP) and can be operated from a single 3.3 V supply. The temperature range is −40°C to +85°C.

APPLICATIONS

* Fiber channel line cards, switches, and routers

* Gigabit Ethernet/PCIe support included

* Low jitter, low phase noise clock generation

* Fully integrated dual VCO/PLL cores

167 fs rms jitter from 0.637 MHz to 10 MHz at 106.25 MHz

178 fs rms jitter from 1.875 MHz to 20 MHz at 156.25 MHz

* 418 fs rms jitter from 12 kHz to 20 MHz at 125 MHz Input crystal or clock frequency of 25 MHz * Preset divide ratios for 106.25 MHz, 156.25 MHz, 33.33 MHz, 100 MHz, 125 MHz * Choice of LVPECL or LVDS output format * Integrated loop filters

Elecena nie prowadzi sprzedaży elementów elektronicznych, ani w niej nie pośredniczy.

Produkt pochodzi z oferty sklepu