elecena.pl

64-Channel, 24-Bit Current-to-Digital ADC

Analog Devices

64-Channel, 24-Bit Current-to-Digital ADC RSS Sample
  • Darmowa próbka
MPN:
ADAS1127
Producent:
ANALOG DEVICES
Dodany do bazy:
Ostatnio widziany:

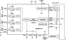
The ADAS1127 is a 64-channel, current-to-digital, analog-to-digital converter (ADC). It contains 64 low power, low noise, low input current integrators, simultaneous sample-and-holds, and a high speed, high resolution ADCs with configurable sampling rate and resolutions up to 24 bits.

All converted channel results are output on a single LVDS self-clocked serial interface, which reduces external hardware. An SPI-compatible serial interface allows configuration of the ADC using the SDI input. The SDO output allows the user to daisy-chain several ADCs on a single, 3-wire bus. The ADAS1127 uses the separate supply IOVDD to reduce the digital noise effect on the conversions.

The ADAS1127 is in a 10 mm × 10 mm, mini-BGA package. For more information on the ADAS1127, contact Analog Devices, Inc, at adas@analog.com.

Applications

* Medical, industrial, and security CT scanner data acquisition

* Photodiode sensors

* Dosimetry and radiation therapy systems

* Optical fiber power monitoring

* X-ray detection systems

* High channel-count data acquisition systems (current or voltage inputs)

* 64-channel, low level current-to-digital converter

* Up to 24-bit resolution

* Up to 19.7 kSPS (50.7 μs integration time)

* Simultaneous sampling

* Ultralow noise (down to 0.4 fC [2500e−])

* User-adjustable full-scale range

* INL: ±0.025% of reading ±0.75 ppm of FSR

* Very low power dissipation: 6.25 mW/channel

* LVDS self-clocked serial data interface

* SPI configuration registers (daisy-chain)

* On-board temperature sensor and reference buffer

* 10 mm × 10 mm, mini-BGA package

Elecena nie prowadzi sprzedaży elementów elektronicznych, ani w niej nie pośredniczy.

Produkt pochodzi z oferty sklepu