elecena.pl

CPRI and 10G Ethernet Data Recovery IC with AMP/EQ from 614.4 Mbps to 10.3125 Gbps

Analog Devices

CPRI and 10G Ethernet Data Recovery IC with AMP/EQ from 614.4 Mbps to 10.3125 Gbps RSS Sample
  • Darmowa próbka
MPN:
ADN2905
Producent:
ANALOG DEVICES
Dodany do bazy:
Ostatnio widziany:

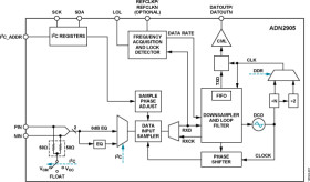
The ADN2905 provides the receiver functions of quantization and multirate data recovery at 614.4 Mbps, 1.2288 Gbps, 1.25 Gbps, 2.4576 Gbps, 3.072 Gbps, 4.9152 Gbps, 6.144 Gbps, 9.8304 Gbps, and 10.3125 Gbps, used in Common Public Radio Interface (CPRI) and gigabit Ethernet applications. The ADN2905 automatically locks to all the specified CPRI and Ethernet data rates without the need for an external reference clock or programming. The ADN2905 jitter performance exceeds the jitter requirement specified by SFF-8431.

The ADN2905 provides manual sample phase adjustment. Additionally, the user can select an equalizer or a 0 dB EQ as the input. The equalizer is either adaptive or can be manually set.

The ADN2905 also supports pseudorandom binary sequence (PRBS) generation, bit error detection, and input data rate readback features.

The ADN2905 is available in a compact 4 mm × 4 mm, 24-lead chip scale package (LFCSP). All ADN2905 specifications are defined over the ambient temperature range of −40°C to +85°C, unless otherwise noted.

Applications

* SFF-8431-compatible

* Ethernet: 10GE, 1GE, and CPRI: OS/L.6 up to OS/L.96

* Serial CPRI data rates

* 614.4 Mbps, 1.2288 Gbps, 2.4576 Gbps, 3.072 Gbps, 4.9152 Gbps, 6.144 Gbps, and 9.8304 Gbps

* Ethernet data rates: 1.25 Gbps and 10.3125 Gbps

* No reference clock required

* Jitter performance superior tothe SFF-8431 jitter specifications

* Optional equalizer or 0 dB EQ input mode

* Quantizer sensitivity:

200 mVp-p typical (equalizer mode)

* Sample phase adjust (5.65 Gbps or greater)

* Output polarity invert

* I2C to access optional features

* Loss of lock (LOL) indicator

* PRBS generator/detector

* See data sheet for additional features

Elecena nie prowadzi sprzedaży elementów elektronicznych, ani w niej nie pośredniczy.

Produkt pochodzi z oferty sklepu