elecena.pl

8-Bit 60MSPS 1.3mW/MSPS Analog-to-Digital Converter (ADC) With Internal Sample and Hold

Texas Instruments

8-Bit 60MSPS 1.3mW/MSPS Analog-to-Digital Converter (ADC) With Internal Sample and Hold RSS Sample
  • Darmowa próbka
MPN:
ADC08060
Producent:
TEXAS INSTRUMENTS
Dodany do bazy:
Ostatnio widziany:

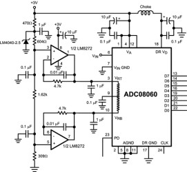
The ADC08060 is a low-power, 8-bit, monolithic analog-to-digital converter with an on-chip track-and-hold circuit. Optimized for low cost, low power, small size and ease of use, this product operates at conversion rates of 20 MSPS to 70 MSPS with outstanding dynamic performance over its full operating range while consuming just 1.3 mW per MHz of clock frequency. That's just 78 mW of power at 60 MSPS. Raising the PD pin puts the ADC08060 into a Power Down mode where it consumes just 1 mW.

The unique architecture achieves 7.5 Effective Bits with 25 MHz input frequency. The excellent DC and AC characteristics of this device, together with its low power consumption and single +3V supply operation, make it ideally suited for many imaging and communications applications, including use in portable equipment. Furthermore, the ADC08060 is resistant to latch-up and the outputs are short-circuit proof. The top and bottom of the ADC08060's reference ladder are available for connections, enabling a wide range of input possibilities. The digital outputs are TTL/CMOS compatible with a separate output power supply pin to support interfacing with 3V or 2.5V logic. The output coding is straight binary and the digital inputs (CLK and PD) are TTL/CMOS compatible.

The ADC08060 is offered in a 24-lead TSSOP package and is specified over the industrial temperature range of −40°C to +85°C.

Elecena nie prowadzi sprzedaży elementów elektronicznych, ani w niej nie pośredniczy.

Produkt pochodzi z oferty sklepu