6-Bit VID Voltage Programmer for Point of Load Regulator
Texas Instruments
RSS
Sample
- Darmowa próbka
- MPN:
- LM10010
- Producent:
- TEXAS INSTRUMENTS
- Dodany do bazy:
- Ostatnio widziany:
Sugerowane produkty dla lm10010
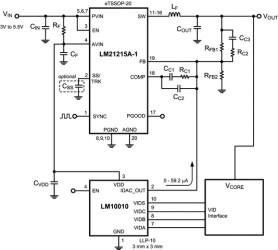
The LM10010 is a precision, digitally programmed device used to control the output voltage of a DC/DC converter. The LM10010 outputs a DC current inversely proportional to a 6-bit input word. This current DAC output connects to the feedback pin of a regulator in order to adjust its output voltage to a desired range and resolution set by the user. As the 6-bit word counts up, the output voltage is adjusted higher based on the setting of the feedback resistors in the converter.
The LM10010 is designed to program point of load regulators with adjustable resistor feedback networks for VID (Voltage Identification).
Elecena nie prowadzi sprzedaży elementów elektronicznych, ani w niej nie pośredniczy.
Produkt pochodzi z oferty sklepu Texas Instruments