elecena.pl

12-Bit Micro Power DUAL Digital-to-Analog Converter with Rail-to-Rail Output

Texas Instruments

12-Bit Micro Power DUAL Digital-to-Analog Converter with Rail-to-Rail Output RSS Sample
  • Darmowa próbka
MPN:
DAC122S085
Producent:
TEXAS INSTRUMENTS
Dodany do bazy:
Ostatnio widziany:

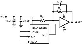
The DAC122S085 is a full-featured, general purpose DUAL 12-bit voltage-output digital-to-analog converter (DAC) that can operate from a single +2.7V to 5.5V supply and consumes 0.6 mW at 3V and 1.6 mW at 5V. The DAC122S085 is packaged in 10-lead SON and VSSOP packages. The 10-lead SON package makes the DAC122S085 the smallest DUAL DAC in its class. The on-chip output amplifier allows rail-to-rail output swing and the three wire serial interface operates at clock rates up to 40 MHz over the entire supply voltage range. Competitive devices are limited to 25 MHz clock rates at supply voltages in the 2.7V to 3.6V range. The serial interface is compatible with standard SPI, QSPI, MICROWIRE and DSP interfaces.

The reference for the DAC122S085 serves all four channels and can vary in voltage between 1V and VA, providing the widest possible output dynamic range. The DAC122S085 has a 16-bit input shift register that controls the outputs to be updated, the mode of operation, the powerdown condition, and the binary input data. Both outputs can be updated simultaneously or individually depending on the setting of the two mode of operation bits.

A power-on reset circuit ensures that the DAC output powers up to zero volts and remains there until there is a valid write to the device. A power-down feature reduces power consumption to less than a microWatt with three different termination options.

The low power consumption and small packages of the DAC122S085 make it an excellent choice for use in battery operated equipment.

The DAC122S085 is one of a family of pin compatible DACs, including the 8-bit DAC082S085 and the 10-bit DAC102S085. The DAC122S085 operates over the extended industrial temperature range of −40°C to +105°C.

Elecena nie prowadzi sprzedaży elementów elektronicznych, ani w niej nie pośredniczy.

Produkt pochodzi z oferty sklepu