elecena.pl

Adaptive Variable Reluctance Sensor Amplifier

Texas Instruments

Adaptive Variable Reluctance Sensor Amplifier RSS Sample
  • Darmowa próbka
MPN:
LM1815
Producent:
TEXAS INSTRUMENTS
Dodany do bazy:
Ostatnio widziany:

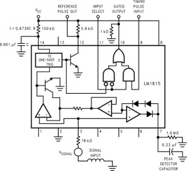
The LM1815 is an adaptive sense amplifier and default gating circuit for motor control applications. The sense amplifier provides a one-shot pulse output whose leading edge coincides with the negative-going zero crossing of a ground referenced input signal such as from a variable reluctance magnetic pick-up coil.

In normal operation, this timing reference signal is processed (delayed) externally and returned to the LM1815. A Logic input is then able to select either the timing reference or the processed signal for transmission to the output driver stage.

The adaptive sense amplifier operates with a positive-going threshold which is derived by peak detecting the incoming signal and dividing this down. Thus the input hysteresis varies with input signal amplitude. This enables the circuit to sense in situations where the high speed noise is greater than the low speed signal amplitude. Minimum input signal is 150mVP-P.

Elecena nie prowadzi sprzedaży elementów elektronicznych, ani w niej nie pośredniczy.

Produkt pochodzi z oferty sklepu