elecena.pl

2-W, stereo, 6- to 24-V, analog input Class-AB audio amplifier

Texas Instruments

2-W, stereo, 6- to 24-V, analog input Class-AB audio amplifier RSS Sample
  • Darmowa próbka
MPN:
LM1877
Producent:
TEXAS INSTRUMENTS
Dodany do bazy:
Ostatnio widziany:

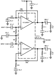
The LM1877 is a monolithic dual power amplifier designed to deliver 2W/channel continuous into 8Ω loads. The LM1877 is designed to operate with a low number of external components, and still provide flexibility for use in stereo phonographs, tape recorders and AM-FM stereo receivers. Each power amplifier is biased from a common internal regulator to provide high power supply rejection, and output Q point centering. The LM1877 is internally compensated for all gains greater than 10.

Elecena nie prowadzi sprzedaży elementów elektronicznych, ani w niej nie pośredniczy.

Produkt pochodzi z oferty sklepu