Stereo dynamic noise reduction system
Texas Instruments
RSS
Sample
Przejdź do sklepu »
- Darmowa próbka
- MPN:
- LM1894
- Producent:
- TEXAS INSTRUMENTS
- Dodany do bazy:
- Ostatnio widziany:
Sugerowane produkty dla lm1894
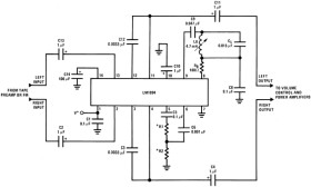
The LM1894 is a stereo noise reduction circuit for use with audio playback systems. The DNR system is non-complementary, meaning it does not require encoded source material. The system is compatible with virtually all prerecorded tapes and FM broadcasts. Psychoacoustic masking, and an adaptive bandwidth scheme allow the DNR to achieve 10 dB of noise reduction. DNR can save circuit board space and cost because of the few additional components required.
Elecena nie prowadzi sprzedaży elementów elektronicznych, ani w niej nie pośredniczy.
Produkt pochodzi z oferty sklepu Texas Instruments