elecena.pl

1.2V to 14V input voltage, 1A load current, step-up DC-DC

Texas Instruments

1.2V to 14V input voltage, 1A load current, step-up DC-DC RSS Sample
  • Darmowa próbka
MPN:
LM2621
Producent:
TEXAS INSTRUMENTS
Dodany do bazy:
Ostatnio widziany:

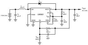
The LM2621 is a high efficiency, step-up DC-DC switching regulator for battery-powered and low input voltage systems. It accepts an input voltage between 1.2 V and 14 V and converts it into a regulated output voltage. The output voltage can be adjusted between 1.24 V and 14 V. It has an internal 0.17-Ω N-Channel MOSFET power switch. Efficiencies up to 90% are achievable using the LM2621.

The high switching frequency (adjustable up to 2 MHz) of the LM2621 allows for tiny surface mount inductors and capacitors. Because of the unique constant-duty-cycle gated oscillator topology very high efficiencies are realized over a wide load range. The supply current is reduced to 80 µA because of the BiCMOS process technology. In the shutdown mode, the supply current is less than 2.5 µA.

The LM2621 is available in a VSSOP-8 package. This package uses half the board area of a standard 8-pin SOIC and has a height of just 1.09 mm.

Elecena nie prowadzi sprzedaży elementów elektronicznych, ani w niej nie pośredniczy.

Produkt pochodzi z oferty sklepu