elecena.pl

5.5-V to 28-V, dual-channel synchronous buck controller

Texas Instruments

5.5-V to 28-V, dual-channel synchronous buck controller RSS Sample
  • Darmowa próbka
MPN:
LM2647
Producent:
TEXAS INSTRUMENTS
Dodany do bazy:
Ostatnio widziany:

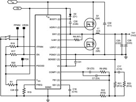
The LM2647 is an adjustable 200-500kHz dual channel voltage-mode controlled high-speed synchronous buck regulator controller ideally suited for battery powered applications such as laptop and notebook computers. The LM2647 requires only N-channel FETs for both the upper and lower positions of each synchronous stage. It features line feedforward to improve the response to input transients. At very light loads, the user can choose between the high-efficiency Pulse-skip mode or the constant frequency Forced-PWM mode. Lossless current limiting without the use of external sense resistors is made possible by sensing the voltage drop across the bottom FET. A unique adaptive duty cycle clamping technique is incorporated to significantly reduce peak currents under abnormal load conditions. The two independently programmable outputs switch 180° out of phase (interleaved switching) to reduce the input capacitor and filter requirements. The input voltage range is 5.5V to 28V while the output voltages are adjustable down to 0.6V.

Standard supervisory and control features include Soft-start, Power Good, output Under-voltage and Over-voltage protection, Under-voltage Lockout, Soft-shutdown and Enable.

Elecena nie prowadzi sprzedaży elementów elektronicznych, ani w niej nie pośredniczy.

Produkt pochodzi z oferty sklepu